Page 85 - 2025臺日研討會_手冊(完整)-5_完稿W18xH26cm
P. 85
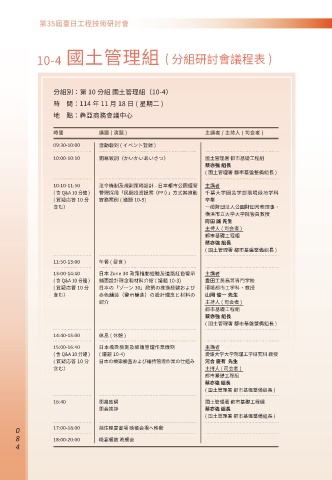
10-4 國土管理組 ( 分組研討會議程表 )
分組別:第 10 分組 國土管理組(10-4)
時 間:114 年 11 月 18 日 ( 星期二 )
地 點:犇亞商務會議中心
時間 講題 ( 演題 ) 主講者 / 主持人 ( 司会者 )
09:30-10:00 活動報到 ( イベント登録 )
10:00-10:10 開幕致詞(かいかいあいさつ) 國土管理署 都市基礎工程組
蔡亦強 組長
( 国土管理署 都市基盤整備組長 )
10:10-11:50 法令機制及規劃策略設計 - 日本都市公園經營 主講者
( 含 Q&A 10 分鐘 ) 管理採用「民間投資提案 (PFI) 」方式其推動 千葉大学園芸学部環境緑地学科
( 質疑応答 10 分 實務案例 ( 議題 10-5) 卒業
含む) 一般財団法人公園財団常務理事、
横浜市立大学大学院客員教授
町田 誠 先生
主持人 ( 司会者 )
都市基礎工程組
蔡亦強 組長
( 国土管理署 都市基盤整備組長 )
11:50-13:00 午餐(昼食)
13:00-14:40 日本 Zone 30 政策推動經驗及道路紅色警示 主講者
( 含 Q&A 10 分鐘 ) 鋪面設計理念和材料介紹 ( 議題 10-3) 豊田工業高等専門学校
( 質疑応答 10 分 日本の「ゾーン 30」政策の推進経験および 環境都市工学科・教授
含む) 赤色舗装(警示舗装)の設計理念と材料の 山岡 俊一 先生
紹介 主持人 ( 司会者 )
都市基礎工程組
蔡亦強 組長
( 国土管理署 都市基盤整備組長 )
14:40-15:00 休息(休憩)
15:00-16:40 日本橋梁檢測及維護管理作業機制 主講者
( 含 Q&A 10 分鐘 ) ( 議題 10-4) 愛媛大学大学院理工学研究科 教授
( 質疑応答 10 分 日本の橋梁検査および維持管理作業の仕組み 河合 慶有 先生
含む) 主持人 ( 司会者 )
都市基礎工程組
蔡亦強 組長
( 国土管理署 都市基盤整備組長 )
16:40 閉幕致詞 國土管理署 都市基礎工程組
閉会挨拶 蔡亦強 組長
( 国土管理署 都市基盤整備組長 )
0 17:00-18:00 前往晚宴會場 晩餐会場へ移動
8 18:00-20:00 晚宴餐敘 晩餐会
4

